Part Number: EVM430-FR6043
Other Parts Discussed in Thread: TIDA-01486,
Other Parts Discussed in Thread: TIDA-01486,
实际只用到一对换能器,S1 S3 PD1接高电平,S2 S4 PD2接地,EVM430-FR6043和TIDA-01486的接线方式如下图:
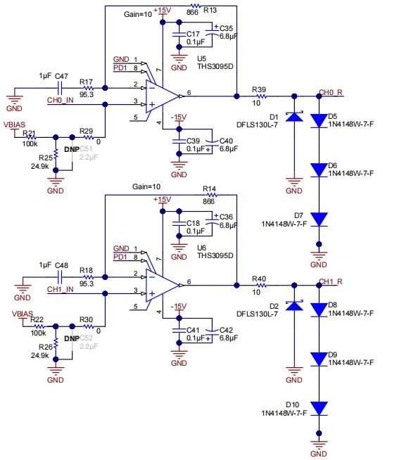
根据TIDA-01486,Receiving Stage(电阻匹配1倍放大)如下图:
初始情况,C51和C52均接入了2.2uF电容,水流量测量的一对换能器(2MHz)分别连接J4的7和8引脚,用示波器分别测量C24的两端,右端能够观察到接收信号,左端有直流偏置但接收信号消失,如下图。

将C51和C52的电容拆除后,发现U5和U6发热,电流超过100mA(有C51 C52电容时,电流为40mA)。尝试接入C51且拆除R36(CH1只能接收,不能发送),此时C24两端用示波器均能看接收信号。
猜测是Driver Stage(电阻匹配10倍放大)的大电压导致了U5和U6的过电流,是否正确?请问C51和C52的作用是什么?参考电路中不接这两个电容,为什么实际使用中会发生过电流的问题?想请教应该如果修改电路,使其能放大OUT信号,并且能接收IN信号?